未成年玩家游戏消费限额多少?是否退费?退多少?各方又应该承担多少责任?
游戏行业首个完整的消费管理规范来了。5月28日,中国互联网协会发布《未成年人网络游戏服务消费管理要求(征求意见稿)》团体标准(以下简称“团体标准”)。团体标准明确了网络游戏服务提供者建立未成年人消费管理的相关机制,包括流程管理机制、金额管理机制、提示管理机制、投诉与退费处置管理机制等。
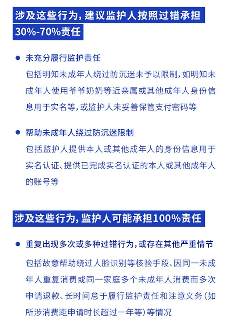
针对广受关注的未成年人游戏退费问题,团体标准明确了网络游戏服务提供者、监护人等过错方应当根据各自过错情况分别承担相应的责任,其中值得注意的是,出现“未充分履行监护责任”“帮助未成年人绕过防沉迷限制”“重复出现多次或多种过错行为,或存在其他严重情节”三种情形时,监护人可能承担30%-100%的责任。
中国互联网协会未成年人网络保护与发展工作委员会主任、中国互联网协会副理事长黄澄清表示,全新发布的团体标准填补了业界空白,将进一步保障未成年人在网络空间的合法权益,巩固防沉迷成果,助力游戏行业健康发展。
最高月充值累计不得超过400元
在消费金额管理方面,团体标准针对不同年龄的未成年人对单次消费和月度累计提出了明确限制,最高月充值累计不得超过400元。
具体细则为,网络游戏服务提供者不应向未满8周岁的用户提供付费服务;针对8周岁以上、不满16周岁用户,同一网络游戏服务提供者所提供的游戏付费服务,单次充值金额不得超过50元人民币,每月充值金额累计不得超过200元人民币;针对16周岁以上未满18周岁的用户,同一网络游戏服务提供者所提供的游戏付费服务,单次充值金额不得超过100元人民币,每月充值金额累计不得超过400元人民币。
细化退费标准、明确责任比例
对于“过错”的界定,团体标准也给出了相应参考场景以及建议责任比例。其中,对于网络游戏服务提供者,未接入实名认证系统或未落实充值限额要求,导致未成年人超额充值的,将承担100%责任。

在监护人方面,有三种情况会导致需要承担30%-100%的责任。
一是监护人明知或应知未成年人绕过防沉迷限制而未采取有效监护措施,导致未成年人超额充值的,如未成年人使用爷爷奶奶等近亲属或其他成年人身份信息用于实名认证、未成年人通过网络租售平台租赁或购买游戏账号、未成年人与其他成年人共享游戏账号等。二是监护人未妥善管理本人银行卡、支付账户、支付密码等信息的。以上两种情形下,建议监护人按照过错承担30%-70%的责任。
此外,重复出现多次或多种过错行为,或存在其他严重情节,如故意帮助绕过人脸识别等核验手段、因同一未成年人重复消费或同一家庭多个未成年人消费而多次申请退款、长时间怠于履行监护责任和注意义务(如所涉消费距申请时长超过一年等)等情况,监护人可能需要承担全部责任。
对于返还方式,团体标准援引民法典的有关规定,第一,已消耗或使用的增值服务等不能返还或者没有必要返还的应当折价减扣;第二,有过错的一方应当赔偿对方由此所受到的经济损失,各方都有过错的,应根据各自的过错情况承担相应的责任。
黄澄清介绍,团标出台的背景在于目前存在个别网络游戏服务提供者对推动网络游戏防沉迷工作心存侥幸、搞变通,还有大量监护人对个人身份信息保管不善,甚至主动为未成年人提供成年人身份信息破坏网络游戏防沉迷系统的情况,最终将矛盾集中在退费。
团体标准的出台厘清了网络游戏服务提供者与监护人的责任,为网络游戏中未成年人消费管理提供了一套完整的规范参考,有助于游戏行业守住未成年人防沉迷的“护城河”,继续健康发展。
广东财经大学法学院教授姚志伟说:“该标准的推出,为未成年人及家长主张权益提供了规范路径,为企业响应退费诉求提供了处置模板,使企业在面对退费纠纷时‘有章可循’,处理更为规范化、合理化,有利于切实保护未成年人的合法权益。”
稿件来源:网信安徽